7.1.2 Vorticity field

The chosen problem is a good test case since an exact solution exists: its form is same as that of a diffusing point heat source governed by the heat equation. Oseen [122] pointed out that this provides a solution not just to the linear Stokes equations for $Re=0$, but also to the nonlinear Navier-Stokes equations (7.1) through (7.3) for $Re\neq 0$. The reason is that the convection terms at the end of (7.1) vanish identically for this flow: the streamlines are circular and coincide with the direction of constant vorticity. But, while convection is trivial for the exact solution, it is not for the discretized solution: the discretization produces noncircular streamlines as well as other numerical errors.

We will present numerical results for Reynolds numbers of 0, 10, 50 and 100. Because of data available in literature, we computed the range $0\le \tau \le 0.3$. Note that the maximum value of $\tau$ by itself is of no relevance to this flow since there is no inherent length scale; the only important parameter is the maximum ratio of $\tau$ to the typical nondimensional area per computational point. We used a numerical time step $\Delta \tau =0.002$ and we also repeated all computations at $\Delta\tau=0.004$ to verify their accuracy. As explained in subsection 6.2.3, we performed redistribution over a neighborhood of radius $\sqrt{12 \Delta \tau}$. Where no solution to the redistribution problem could be found, we added new vortices at a distance $\sqrt{6 \Delta \tau}$. We used the vortex core (6.3) of size $\delta=\sqrt{0.5\,\nu\,\Delta t}$ in integrating the convection processes, and the core (6.12) of size $\delta=2.4\sqrt{\nu\,\Delta t}\,$ to $\,\delta=3.5\sqrt{\nu\,\Delta t}$ to evaluate pointwise vorticity values. The computations were carried out in 32 bit precision on a VAX4000-300 computer running VMS V6.0.

Figure 7.1: Point vortex, $Re=50$: Growth in mean square radius of a single diffusing vortex. The solid line is exact and circles are vorticity redistribution solutions.
\begin{figure}{\hspace{-2mm} \centerline{\epsfxsize=15cm\epsfbox{srmom.eps} }}\end{figure}

Other investigations of similar flows have focussed on the average square radius of the vortex, $\overline{r^2} = \sum_i \Gamma_i (x_i^2 + y_i^2)/\sum_i \Gamma_i$, which grows as $4\tau$. The redistribution scheme reproduces this growth exactly due to (4.10), while in the absence of numerical errors the vortex blob method preserves it during the convection step (3.18, 3.19). Indeed figure 7.1 shows excellent agreement between the computed and exact values of $\overline{r^2}$, indicating that the solution of the redistribution equations and the numerical integration of convection are accurate. The relative error is of order $10^{-6}$.

According to the exact solution, circulation should be preserved; in our numerical solutions it was preserved to six digits accuracy. Further, according to the exact solution the mean vortex position should remain at the origin. In our numerical results for the Stokes flow, it does so to an accuracy of $10^{-7}$. This error increases to the order of $10^{-5}$ for higher Reynolds numbers in agreement with the chosen truncation error in the fast velocity summation scheme [233]. It is clear from existing studies such as [78,79,155,182] that such accuracy could not be achieved using the random walk method with the same number of vortices.

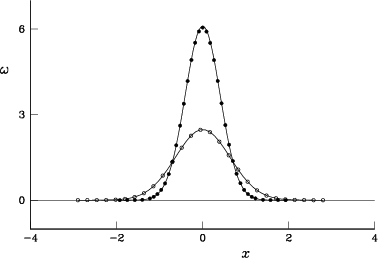
Figure 7.2: Point vortex, $Re=50$: Vorticity distribution of a single diffusing point vortex along the horizontal symmetry axis at times $\tau =0.082$ & $0.202$. The solid lines are exact and circles are vorticity redistribution solutions.
\begin{figure}{\hspace{-2mm} \centerline{\epsfxsize=14.5cm\epsfbox{xvor50.eps} }}\end{figure}

Despite the arbitrary locations of the vortices, it is possible to obtain accurate pointwise vorticity values. For example, figure 7.2 compares the numerical vorticity along a horizontal line with the exact solution. A close examination shows that since the infinite-order smoothing function is not entirely positive, it produces very small negative vorticity at the tail end of the distribution. The maximum errors at $\tau$ =0.082 and 0.202 are 0.046 and 0.016 respectively, which amounts to 0.75% and 0.65% of the maximum vorticity. Results such as those of Fogelson & Dillon [79] show clearly that the random walk method cannot achieve such pointwise accuracy without an excessive number of vortices.

Table 7.1 shows the number of vortices and computational times for the fast summation and redistribution parts of the computation. It should be noted that the time needed for convection is increased due to subdivision of the convective time-step: since the flow starts from a concentrated vortex, during the first few time-steps the vortices rotate rapidly about each other. To limit the corresponding numerical errors, the early convection time steps were subdivided further. For example, at Reynolds number 50, the first convection step was subdivided into 50 equal parts. The subdivision was then decreased inversely proportional to the time-step number. Since the number of vortices at early times is very small, the additional amount of work is limited.

As discussed at the end of subsection 6.2.1, the diffusion time may be greatly reduced for Stokes flow, and most likely also for other Reynolds numbers, by not solving the redistribution equations from scratch each time-step. As discussed at the end of subsection 6.2.3, the number of vortices at high Reynolds number may be reduced by some form of regeneration of the vortex distribution. This was not done here.

In any case, table 7.1 shows very clearly that the computational time for diffusion is acceptable even using our simple initial approaches. To put this in perspective, note that it requires 16 times more computational effort to resolve spatial scales that are only smaller by a factor 2. In addition, we may note that our method resolves smaller scales than competing vortex methods for the same number of vortices (see section 9.1).


Table 7.1: Computational times for a point vortex at $\tau =0.202$ and $\Delta \tau =0.002$.
Decay of a point vortex
Reynolds Number of Convection Diffusion
number vortices CPU secs CPU secs
0 2482 0 2363
10 2863 1723 2724
50 3896 3320 4216