fsu famu logo

Team 302: Frequency Multiplier

keysight logo

Resources

Datasheets

dds thumbnail image
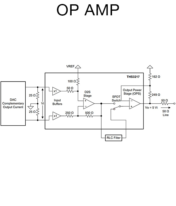
op amp thumbnail

Challenge Log

Reference Date Encountered Issue Believed Cause Purposed Fix Resolution Date Resolved Future Dependants
DDS1 11/29/21 Spurs appearing in a ratio between Ref clk and output frequency

Natural result of DDS chip output

Result of Ref clk being below the 200 MHz filter range

Registry not being addressed

Work on output filtering to fix problem

Test again with input signal above 10MHz

Use Eval Board Software to exam registry values

Ran the clock at a higher frequency 12/6/21

DDS2

DDS3

FIC1 1/8/22 Noise problems with the input signal making rising edges unintelligible by the software Natural problem that occurs with flip flops and sine waves

Implement a Hysteresis circuit with existing flip flop

Purchase a Hysteresis chip to assist the flip flop

Use a flip flop with natural hysteresis

Use a Hysteresis chip and support circuit along with existing flip flop 1/18/22  
ACS1 1/24/22 Shifting occuring when sending int values to the DDS that have an odd amont of characters in hex The conversion between the codes integer and the DDS's binary adresses causes an additional 0 to be placed between the first and second least signifigant bit

Instate swith cases for odd and even amounts of hex characters

Convert the int values into hex then send the values

Alter code to save individual hex characters to be aranged later

Was only happening in cases with an odd number of outputs, so conditional statements were implemented 1/28/22  

PMC1

DDS2

12/16/21 Evaluation Board has problems outputing signals below 30 kHz

The transformer between the DDS and the filter is not rated low enough to reach levels below that value

The DDS itself can not produce clear signals bellow the 15 kHz level

Remove transformer completely

Replace single transformer with seperate isolation and voltage conversion circuits

Implement bypass for 30k and lower signals

Contact Analog Devices

Use Eval Board Software to exam registry values

Implement a new output stage for the final design that does not incorperate a transformer 2/15/22 PCB1
PMC2 1/8/22 Voltage level at the output is too small to naturally meet spec Physical property of the DDS with reguards to an input side resistor value

Implement an amplifier circuit when converting from current to voltage driven output

Lower the value of the input side resisitor

Implement a new output stage that uses an amplifier to reach the required spec 2/15/22 PCB1
FIC2 2/3/22 Arduino is having trouble reading in signals above 1 MHz The Arduino ADC is not fast enough to read in the signal

Redesign the circuit for the input circuit

Upgrade to a different microproccessor with faster adc

Use a filter and rectifier to get a rough but usable input

Implement more flip flops and solve the problem in software

Change to a digital pin which is fast enough as long as the voltage is high enough to trigger 2/7/22  

DDS3

ACS2

2/2/22 Output frequency not syncrhonized with input Different clocks as signal source

Implement hardware solution utilizing SNK_CLK

Implement a software solution utilizing a phase shift command

Disreguard as this problem does not impact spec nor add signifigant value to warent the man power 2/16/22  
ACS3 2/21/22 Arduino has troubles connecting to some computers driver issues "reinstall driver's on the affect computers Incorperate a COM selection channel in the computer controls 3/24/22